
资本市场的目光又一次聚焦万科配资怎么开户。
11月26日,万科股债市场遭遇惊魂一日。债券市场上,“21万科04”、“22万科02”等多只债券跌超20%,触发盘中临停。其中“22万科02”一度跌超35%,“21万科04”一度跌超30%,均遭遇二次临停。
股价表现同样不容乐观。万科A当日下跌2.48%,报收5.89元,创下近10年以来新低,与去年10月相比,万科A市值已蒸发500多亿元,仅剩702亿元。港股万科企业同样表现惨淡,自9月12日以来从5.94港元一路下跌至4港元附近,跌幅超过30%。
这场资本市场的异常波动,源于26日白天市场流传的一则传闻:“据知情人士透露,政府正考虑以‘市场为导向’的方式处理万科债务”。这里“市场化方式”的表述往往意味着债务重组,即寻求债务展期。
11月27日早间,万科A开盘跌幅超8%,截至发稿,报5.47元;港股万科企业低开5.41%,截至发稿,报3.64港元。
近一年万科A股价表现 数据来源:WIND
11月26日深夜,上海浦东发展银行发布的一纸公告,部分证实了这一市场传闻。
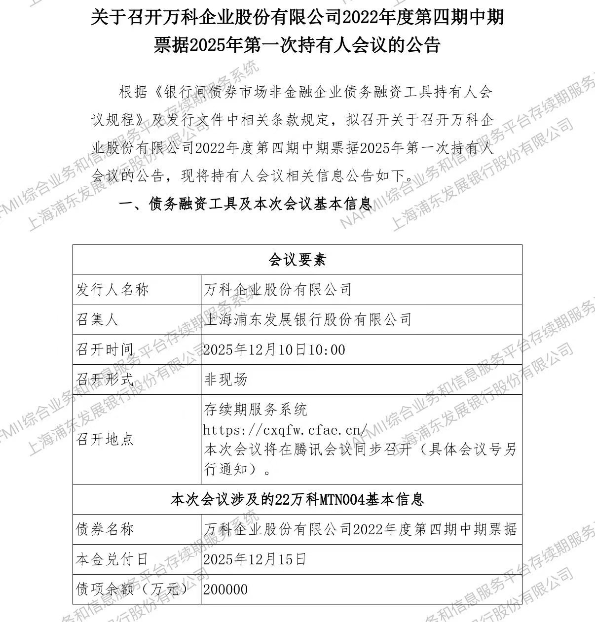
这份名为《关于召开万科企业股份有限公司2022年度第四期中期票据2025年第一次持有人会议》的公告显示,会议定于12月10日上午十点召开,核心议题正是审议“22万科MTN004”的展期事项。
公告中明确指出,此次召开会议的目的是“为稳妥推进‘22万科MTN004’本息兑付工作,特召开持有人会议对本期债券展期相关事项进行审议”。
据界面新闻查询,本次寻求展期的“22万科MTN004”债券,起息日为2022年12月15日,债项余额共20亿元,票面利率3.00%,原定兑付日在今年的12月15日。
界面新闻截图自公告原文
上海易居房地产研究院副院长严跃进在接受界面新闻采访时指出,“万科近期关于中期票据展期事件引起市场较大关注,也引起了境内债的价格波动,说明了资本市场对万科发展的关注,尤其是现金流等状况。客观来说,房地产企业债务处置的工作,在最近几年我国已经有比较成熟的应对策略,同时也具有非常好的缓冲机制”。
“目前,在市场化法治化的总体框架下,企业处置具有比较成熟和清晰的路径,从这个角度看,投资者担忧可以适当减少,可以加强和万科管理层的沟通协调。”严跃进补充称。
万科寻求展期的决定,源于其当前面临的巨大债务压力。
2025年对万科而言是名副其实的偿债大年,数据显示,万科年内到期或行权的境内外公开债务合计约362.4亿元。
面对庞大的债务压力,大股东深铁集团给予了巨大的支持。据界面新闻不完全统计,截至11月11日,深铁已累计向万科提供约307.96亿元借款,这也是至今万科在公开市场债券仍然没有发生违约的重要原因。
但深铁集团究竟能够给万科“输血”多久,一直是业界最为关注的话题。
就在一周前,在深圳大梅沙举行的万科临时股东会上,公司新任董事长黄力平表示,“在房地产新旧发展模式的转换过程中,要消化过去‘三高’阶段形成的负担,必然有一个阵痛期,公司发展面临严峻挑战,经营业绩也会持续承压,对此,需要凝聚众人智慧和力量,需要各方相向而行,共同应对,保持坚定的信心和足够的耐心。”
“作为大股东,深铁集团将继续按照市场化、法治化的原则支持万科健康发展,将与各方一起努力,帮助万科有序化解风险,重回健康发展轨道。”他说。
与此同时,股东会上还审议通过了《关于就深铁集团向公司提供股东借款并由公司提供担保订立框架协议》的议案。根据议案,自2025年起至当年股东大会召开日,深铁集团向万科提供不超过220亿元额度的借款,用于偿还公司公开债本息以及深铁同意的指定借款利息。
万科待偿债券本金时间分布(亿元) 图源:方正证券研究所
从时间维度看,万科的偿债压力在近期尤为突出。
界面新闻根据WIND信息整理,目前万科境内债务共有217.98亿元,其中,未来12个月内的兑付高峰在今年12月。
当月除本次寻求展期的“22万科MTN004”外,还有一笔“22万科MTN005”的本息需要兑付、将于12月28日到期,合计需兑付金额达到58.71亿元。
方正证券研究指出,从资金敞口来看,万科的确面临一定压力,但本框架协议的签署不代表后续深铁不再支持万科,而从万科自身来看,后续资产也仍有一定的腾空间。
关于接下来万科可以采取的行动,严跃进对界面新闻表示,“对于万科此次债务事件,仍然需要客观看待”。
“万科目前具有优质的资产项目,且这两年在经营类的业务方面表现总体积极,如持有型物业等,同样对于一些资产已经做了积极的盘活,所以现金流的状况总体是在积极改善的。”
据界面新闻了解,今年前三季度万科累计盘活存量资源回款约71亿元,完成大宗交易签约金额近70亿,旗下冰雪板块已与中旅集团完成签约。
万科管理层在股东会上也明确表示,“后续公司会进一步通过资本运作,剥离部分与公司战略关联度不高的业务和资产,改善现金流和资产负债结构”。
海量资讯、精准解读,尽在新浪财经APP
责任编辑:宋雅芳 配资怎么开户
鼎合投研提示:文章来自网络,不代表本站观点。